数据显示,比特币价格已连续五天下跌。上一次连续五天下跌是在2023年10月,上一次连续四天下跌是在2023年11月。截至5月9日发稿,比特币价格小幅下跌,或将创下历史新高。 2024年连续最长下跌。同时数据显示okx,今年3月份加密货币市场总市值逼近3万亿美元大关。随着主流货币比特币持续下跌,加密货币市场总市值近两个月跌幅超过17%。自3月份高点以来,加密货币市场总市值已缩水超过5000亿美元(折合人民币约3.61万亿元)。
市场普遍认为,美国比特币现货ETF资金流入放缓以及投资者在“减半”后获利了结,共同导致比特币价格下跌。
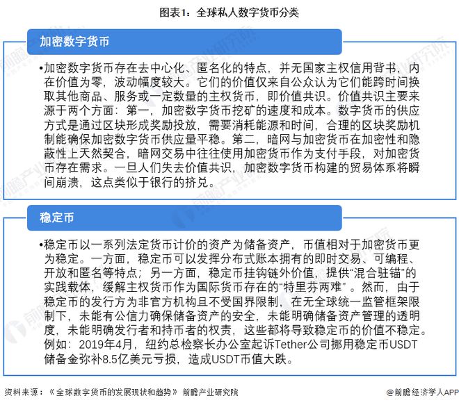
回顾加密货币行业的发展:
——民间数字货币分类
根据分配方式的不同,私有数字货币可以分为两类:一类是基于区块链的原生代币,指依托区块链系统,在系统内生成和使用的数字货币,也称为加密数字货币;第二种是在区块链上发行和运行、但以链下资产为支撑的数字货币,也称为稳定币。
——全球加密货币数量
目前,随着全球各类加密货币和电子货币的出现,大量加密货币由非金融机构创造,在区块链上发行和交易,并具有独立的交易价格。数据显示,2020年,全球加密货币数量仅为8000+。到2021年,将直接突破1.6万户,同比增长98.98%。
——比特币市值遥遥领先
从全球民间数字货币市值排名来看,截至2022年1月19日,(比特币)市值为7833.3亿美元,排名第一;其次是(以太坊),市值为3654.7亿美元;三是,市值2471.8亿美元。
创始人Peter悲观地预测欧意交易所,比特币牛市可能已经见顶,币价预计将下跌近50%,即2021年回到3万美元以上的低点。
最近的一份报告中表示,比特币减半后将出现大牛市,并预测2025年将出现强劲牛市。2023年,比特币跌至28,168美元,但到2024年,比特币价格上涨1.8倍。根据这一趋势,预计到2025年8月下旬,即减半后仅480天,该股将上涨4.2倍,最高达到美元附近。
注:本文仅供内容传播,不构成任何投资建议。
前瞻经济学家APP资讯群
有关该行业更详细的研究分析,请参见前瞻产业研究院《中国数字货币行业市场预测及投资战略规划分析报告》。
同时,前瞻产业研究院还提供产业大数据、产业研究报告、产业规划、园区规划、产业招商、产业地图、智慧招商系统、产业地位证书、IPO咨询/投资可行性研究、专业咨询等服务。新的小巨人应用程序。等待解决方案。招股说明书、公司年报等任何公开信息披露中引用本文内容均需获得前瞻产业研究院的正式授权。
更深入的行业分析尽在【前瞻经济学家APP】,还可以与500+经济学家/资深行业研究人员交流互动。更多企业数据、企业信息、企业发展都可以在【七查猫APP】找到,性价比最高的综合企业查询平台。





网友评论